中国矿业大学(北京)2022年公共管理硕士(MPA)招生简章
学校简介
中国矿业大学(北京)地处首都北京,是教育部直属全国重点大学,是国家“211工程”、“985工程优势学科创新平台”、“双一流”建设高校,是全国56所设研究生院高校之一。学校现有32个本科招生专业,17个一级学科博士点,34个一级学科硕士点,12个硕士专业学位授权类别;2个一级学科国家重点学科,8个二级学科国家重点学科,1个国家重点培育学科,21个省部级重点学科;14个博士后科研流动站,已经形成了以理工为主、以矿业与安全为特色,理工文管法经等多学科协调发展的学科专业体系和多科性大学的基本格局。

学院简介
文法学院是中国矿业大学(北京)专注于人文社会科学教育教学、科学研究、人才培养和社会服务的学院,是校内唯一招收培养人文社会科学专业本科生的学院。学院专业设置覆盖管理学、文学、法学三个学科门类。本科生教育设有行政管理、英语、法学三个专业;硕士生教育设有行政管理、外国语言学及应用语言学、英语语言文学和经济法学四个学术型硕士学位授权点,另有公共管理硕士(MPA)、翻译硕士(MTI)、法律硕士(法学)、法律硕士(非法学)四个专业硕士学位授权点;博士生教育设有公共管理一级学科博士学位授权点,基本形成了从本科到硕士到博士的完整人才培养体系,学科优势明显。

MPA中心简介
我校是全国第三批获得公共管理硕士(MPA)教育办学权的院校之一。在教育部第四轮学科评估,公共管理一级学科评定为B级(排名20.3%),处于全国领先水平。中国矿业大学(北京)MPA教育中心依托文法学院,同时整合了马克思主义学院、管理学院、能源与矿业学院、应急管理与安全工程学院、机电与信息工程学院、地球科学与测绘工程学院和理学院的优质资源,共同承担MPA教育与培养工作。突出学校能源和安全学科优势,将公共管理教育与本校优势学科资源密切结合,设立了公共政策与公共治理、土地资源管理、公共部门人力资源管理、应急管理、安全监管监察五大研究方向,着重关注能源政策、土地利用与整治相关政策、风险治理与应急管理、国有能源企业的人力资源开发与管理、安全监管监察等领域的研究。
1.师资力量雄厚
中国矿业大学(北京)MPA教育中心师资雄厚,学科结构合理,涉及管理学、政治学、经济学、法学、哲学、社会学和心理学等学科。建立“双师型”教师队伍,专任教师37人,行业教师22人。其中教授15名,副教授22名,具有博士学位教师占比近92%,具有博士后研究经历5人,长江学者1名,知名学者3名,博士生导师5名,硕士生导师17名。现任专任教师均来自清华大学、中国人民大学、北京师范大学、北京航空航天大学、西南交通大学、中国政法大学、奈良女子大学等国内外知名大学,多名教师获颁中共北京市委组织部优秀人才、北京市国家治理青年人才等荣誉。5人具有在哈佛大学肯尼迪学院、耶鲁大学、美国纽约大学经济系、圣母大学商学院、东京奈良女子大学等国际一流名校交流学习或者访学经历。MPA所有课程必须由正教授,或者已取得博士学位的副教授来担任首席任课教师。每门课程配备2名专任教师和1名行业教师。确保了授课质量和水平。
2.培养方向特色鲜明
中国矿业大学(北京)公共管理硕士(MPA)目前设置五个重点培养方向。
方向一:公共政策与公共治理
方向二:应急管理
方向三:土地资源管理
方向四:公共部门人力资源管理
方向五:安全监管监察
在培养过程中,采用课堂讲授、参与式案例教学、小组讨论、专题讨论、实习实践等多种教学手段,培养过程坚持理论与实践相结合、注重实战能力培养,实行双导师制,使学生学以致用。
3.报考不受专业限制
根据《全国硕士研究生招生工作管理规定》,报考中国矿业大学(北京)公共管理硕士(MPA)考生要求是大学本科毕业后有3年以上工作经验的人员,不限专业;或获得国家承认的高职高专学历后,有5年以上工作经验,达到与大学本科毕业生同等学力的人员,不限专业;或已获硕士学位或博士学位并有2年以上工作经验的人员,不限专业。不招应届本科毕业生。
4.双证(学历证、学位证)齐全
中国矿业大学(北京)公共管理硕士(MPA)的研究生毕业时,按照国家有关规定发给相应的、注明学习方式的毕业证书;其学业水平达到国家规定的学位标准,可以申请学位,通过校学位评定委员会审核后授予相应学位。非全日制和全日制研究生的学历学位证书具有同等法律地位和相同效力。
5.授课时间科学灵活
中国矿业大学(北京)公共管理硕士(MPA)学习方式分为周末班和假期集中班,周末班是利用周末集中授课,假期班是利用法定假期的时间连续集中上课,不占用学生的正常的工作时间,保证学生工作学习两不误。
6.教育教学设施完善
中国矿业大学(北京) MPA 教育拥有满足教学需要的多媒体教室、公共管理实验室、情景模拟室、案例室(学习研讨室)。公共管理实验室安装有非营利组织、人力资源管理、公共政策等相关教学软件以及SPSS、STATA、NVIVO等量化统计及质性分析软件。学校对 MPA研究生全面开放图书馆、资料室等,MPA 研究生享有与学术型研究生同等标准的图书资料查阅服务。中国矿业大学(北京) MPA教育中心也专门提供公共管理专业图书资料和阅览室。
7.案例教学与实践教学
中国矿业大学(北京) MPA 教育中心重视和加强案例教学。核心课程和方向课程均采取案例教学方法,现在每门课形成的案例,其格式符合规范、结构比较完整,具有较高的教学使用价值,并且有教学使用说明。MPA 教育中心设立MPA案例室,定期进行案例开发培训,案例教育演示,提供制作MPA案例设备,配备一名负责教师进行指导。鼓励MPA研究生参加全国研究生案例大赛,制定奖励办法,对参赛获奖的学生进行奖励。
建立城市公共危机管理与决策实验室。该实验室由威讯柏睿数据科技(北京)有限公司捐赠,软件及设备投资总价值为3000万元,包含工业虚拟3D仿真平台、城市公共危机管理与决策指挥平台、城市公共危机预警预测系统等,着力打造高质量的产学研协同创新中心和育人基地。
MPA毕业答辩

MPA课堂教学
MPA学位论文开题答辩(一)

毕业合影
招生具体要求
报考条件
根据《全国硕士研究生招生工作管理规定》,报考中国矿业大学(北京)公共管理硕士(MPA)考生要求是大学本科毕业后有3年以上工作经验的人员,不限专业;或获得国家承认的高职高专学历后,有5年以上工作经验,达到与大学本科毕业生同等学力的人员,不限专业;或已获硕士学位或博士学位并有2年以上工作经验的人员,不限专业。不招应届本科毕业生。
报名方式
采用网上报名和现场确认相结合的方式。网上信息注册时,学校选择“中国矿业大学(北京)”,学院选择“MPA中心”。报名网址:中国研究生招生信息网(http://yz.chsi.com.cn)。具体时间详见中国研究生招生信息网。现场确认时间请关注网报时选择的报考点公告。
考试安排
MPA考试分为初试和复试。初试参加全国管理类专业学位联考,复试由我校自主组织。
1、初试。
管理类联考综合能力(满分200分)、外国语(满分100分)。
2、复试。
1)笔试:公共管理基础及思想政治理论;
2)面试:政治理论,能力测评,英语口试等
招生计划
2022年计划招生人数具体以研究生院公布人数为准。
学习方式
定向培养,不脱产学习。
学制与学费
基本学制3年,学费2万元/学年。
学位授予
学生在规定的年限内,按照培养方案的要求完成各培养环节,提交硕士学位论文并通过答辩者,经学位委员会审核批准后,授予国家颁发的公共管理硕士研究生毕业证书和学位证书。
报考2022年公共管理硕士(MPA)研究生入学考试节点提醒
1.网上报名时间
预报名时间:2021年9月24日-2021年9月27日,每天9:00-22:00
网上报名时间:2021年10月5日-2021年10月25日,每天9:00-22:00
2.报名网址:中国研究生招生信息网
公网网址 http://yz.chsi.com.cn
教育网址 http://yz.chsi.cn
3.网上(现场)确认
2021年11月3日—11月5日,网上确认。具体时间详见研究生院网站近期相关通知或关注我院公众号(微信号:cumtbyjs)。请考生及时关注,并按规定完成网上确认(现场确认)、缴纳报考费、采集本人图像信息等工作。逾期不再补办。
4.下载打印准考证
2021年12月18日-2021年12月27日期间,考生凭网报用户名和密码登录“研招网”自行下载打印《准考证》。
5.初试时间
2021年12月25日,上午8:30-11:30,下午14:00-17:00
6.初试科目
科目一:管理类综合能力
科目二:外国语
报考咨询请联系中国矿业大学(北京)文法学院MPA教育中心办公室
联系人:郑老师
联系电话:010-62339673
2022年矿大(北京)MPA网报指南
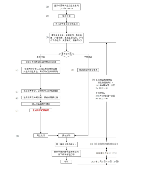
一、网上报名
1.网上报名时间
预报名时间:2021年9月24日-2021年9月27日,每天9:00-22:00
网上报名时间:2021年10月5日-2021年10月25日,每天9:00-22:00
2.报名网址:中国研究生招生信息网(http://yz.chsi.com.cn)
二、院校信息
报名时必须在相应的栏目内正确填写报考院系、专业和研究方向、选考科目及其对应的代码凡未按要求报名、网报信息误填、错填或填报虚假信息而造成不能考试或录取的,后果由考生本人承担。填写要求如下:
a) 招生单位:中国矿业大学(北京) 11413
b) 考试方式:21(全国统一考试(含联合考试))
c) 专项计划:无(参加”退役大学生士兵”计划的请查看相应说明)
d) 报考院系名称: (011)MPA中心(文法学院)
e) 报考类别:12(定向就业)
f) 报考专业:(125200)(专业学位)公共管理;研究方向:不区分研究方向;学习方式:非全日制
g) 考试科目:(199)管理类联合综合能力|(204)英语二
三、具体操作
1、访问研招网,点击左侧“硕士统考”

2、点击登录
3、填写基本信息
4、选择招生单位、考试方式


5、定向


请注意,在“报考类别”中选择“定向就业”。
6、选择报考的专业

7、选择报考点


请选择本人户口或工作单位所在地报名和确认,确认方式、时间、地点、要求等请至本人选择的报考点网站查询并按时确认,因个人原因选错报考点、确认不成功等造成无法考试,责任由考生本人承担。
中国矿业大学(北京)考点(1163)网上确认时间:2021年11月3日—11月5日,网上确认具体时间详见研究生院网站近期相关通知或关注我院公众号(微信号:cumtbyjs)。网上确认安排须知详见:(https://yjs.cumtb.edu.cn/info/1020/2674.htm)
8、校对填报信息
9、生成报名号,完成网上交费
报名期间,考生可自行修改网上报名信息或重新填报报名信息,但一位考生只能保留一条有效报名信息。考生须在上述规定时间内上网报名,逾期不能补报,也不得修改报名信息。
关于学历(学籍)检验:
网上报名期间,教育部将对考生学历(学籍)信息进行网上校验,考生可上网查看学历(学籍)校验结果。考生也可在报名前或报名期间自行登录“中国高等教育学生信息网”(网址:https://www.chsi.com.cn)查询本人学历(学籍)信息,请考生务必对照本人学历(学籍)信息准确填报。
未能通过学历(学籍)网上校验的考生应在招生单位规定时间内完成学历(学籍)核验。在网上报名时尚未取得,但录取当年入学前可取得国家承认本科毕业证书的自学考试本科生,须出具由颁发毕业证书的机构(一般为省自考办)出具的成绩证明。
选择我报考点的考生,提交报考信息后,须在网上报名截止日期前,以“网上支付”方式交纳报考费,收到交费成功信息后,方可持网上报名编号在规定时间内网上确认报名信息,否则报名无效。
2022年研招网报流程图(统考)
如有疑问,可拨打中国矿业大学(北京)MPA招生办公室电话:
010-62339673(郑老师)
预祝各位考生一切顺利!